研究院首页
财务处首页
部门职责
岗位分工
近期新闻
规章制度
业务流程
通知公告
下载中心
财务管理内部文件
财务管理外部文件
资产管理
采购管理
联系方式
地址:
合肥市蜀山湖
路350号2号楼
邮编:
230031
电话:
传真:
0551-65591501
您现在的位置:
首页
>
财务处
>
OLD
>
规章制度
>
资产管理
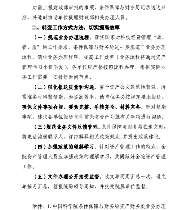
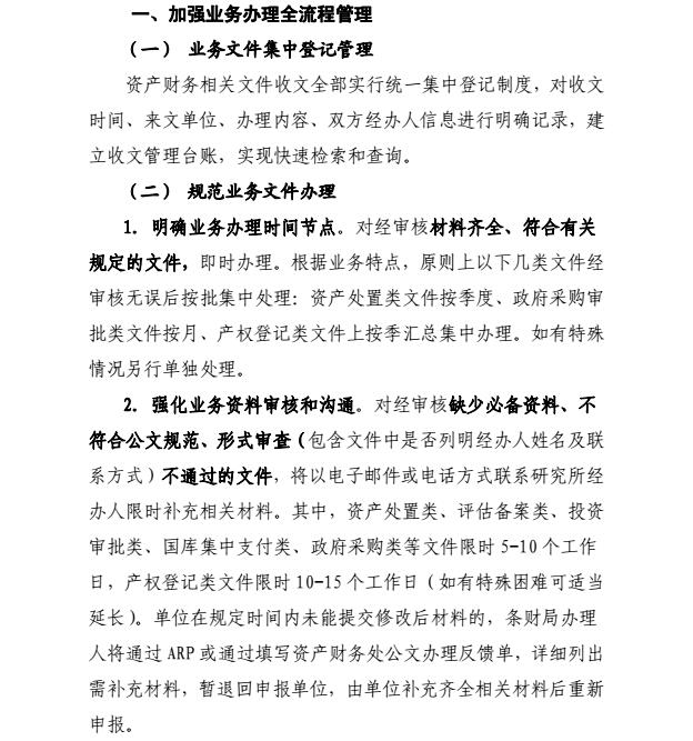
[中科院] 中国科学院条件保障与财务局关于印发资产财务业务办理流程的通知
发表日期:
2022-09-05
作者:
点击率:
【打印】
【
小
中
大
】
【
关闭
】
·
1.中国科学院条件保障与财务局资产财务类业务办理反馈单.docx
·
2.中国科学院条件保障与财务局资产财务类业务文件办理情况汇总表.xlsx
皖ICP备 050001008 中国科学院合肥物质科学研究院 版权所有
地址:安徽省合肥市蜀山湖路350号 邮编:230031 电话:0551-65591227 电子邮件:
czc@hfcas.ac.cn